Skip to main content
Toggle navigation
Toggle Secondary navigation
Toggle Search
Omics Cores Integration Hub
Primary menu
About Us
Core Services
Precision RNA Medicine Core
Spatial Technologies Unit
RNA Detection
RNA Delivery
Bioinformatics
Histology Core
Functional Genomics and Bioinformatics Core
Glycomics Core
Genomics Proteomics Core
Mass Spectrometry (Proteomics, Lipidomics, Metabolomics) Core
People
Omics Cores Navigator
Omics Cores Directors
News & Events
Request Our Services or Get a Quote
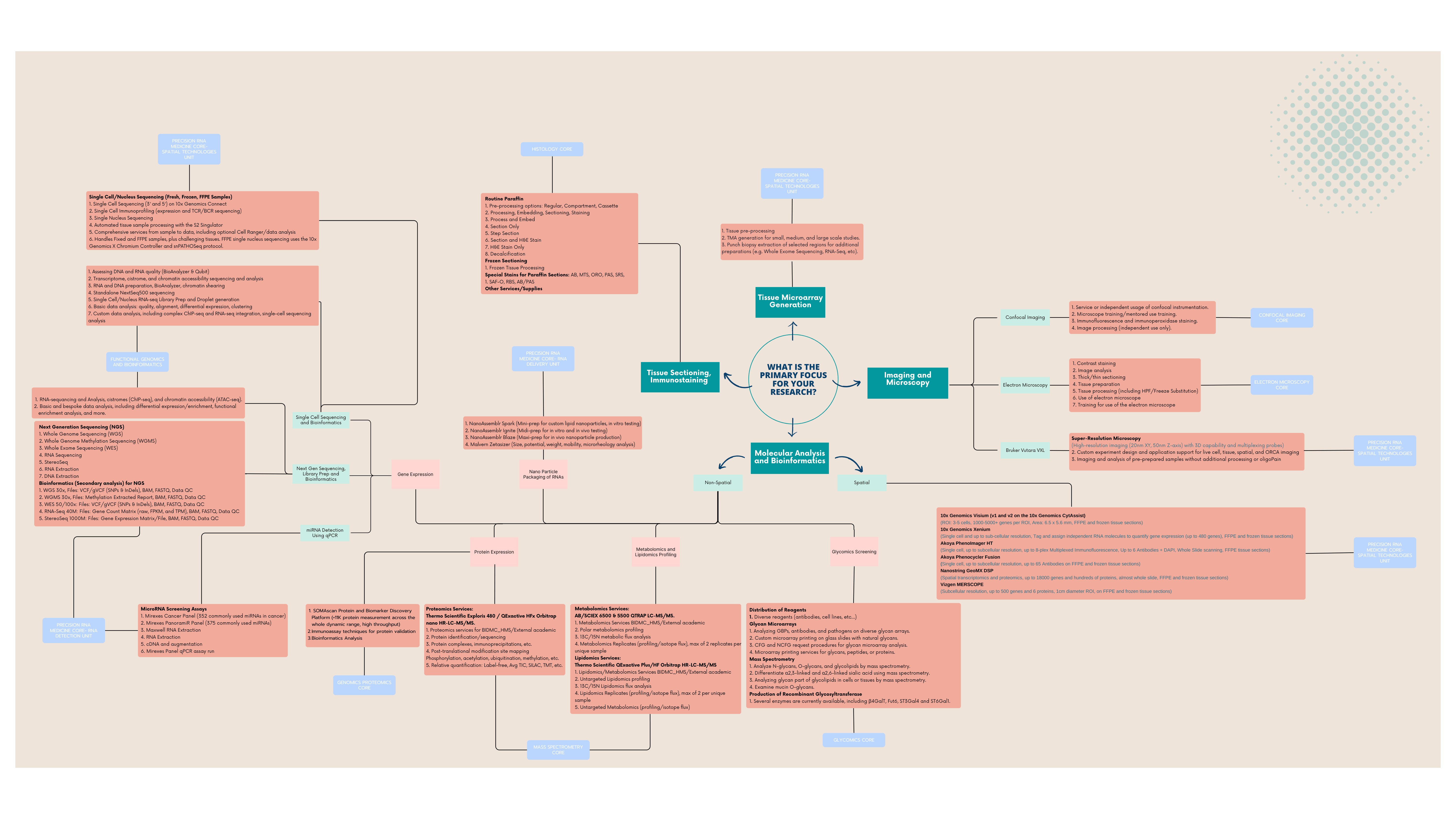
Discover Your Path: Core Selection Flowchart
Enlarge by clicking the image below: