Research & Education

Our mission includes providing patients access to innovative clinical trials and clinical studies. If patients quality, they will be offered inclusion in these studies with informed consent. 

Research Area 1: Mapping Targeting Wavefront Discontinuities to Improve VT Substrate Ablation

BIDMC VT Center researchers have developed a novel functional substrate mapping technique for VT ablation that identifies fixed lines of conduction block during baseline rhythm that correlate to the arrhythmogenic substrate. This technique allows for a focused functional substrate ablation to allow for a shorter, safer VT ablation with reduced need for VT induction. 

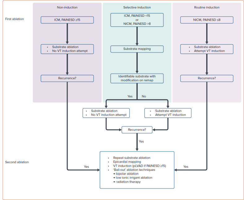
Research Area 2: Reducing Hemodynamic Instability in VT Ablation

BIDMC VT Center researchers are dedicated to refining the VT ablation procedure to reduce acute hemodynamic decompensation caused by protracted procedures with repeated induction of untolerated VTs. By using patient and substrate risk stratification, VT Center faculty are studying acute procedural and longitudinal outcomes comparing a standard induction versus minimal induction strategy.

Research Area 3: Advanced Imaging Integration in VT Ablation

JACC Clin Electrophysiol. Sep;9(9):1878-1889

BIDMC VT Center researchers have examined the utility of pre-procedural cardiac CT 3D scar reconstructions in predicting the arrhythmogenic substrate during VT ablations. The correlation between areas of slow conduction and wall thinning are high in infarct cardiomyopathy patients, and pre-procedural imaging may allow for more focused substrate mapping during VT ablation procedures. 


Education

 

Fellowship in Clinical Cardiac Electrophysiology at BIDMC
 

The Harvard-Thorndike Electrophysiology Institute and Arrhythmia Service at BIDMC is the oldest and largest program of its kind in the region. Staff were among the pioneers of modern cardiac electrophysiology, and continue cutting-edge research. Attracting patients nationally and worldwide, with about 7,000 visits annually in the arrhythmia and pacemaker/device clinics, the service offers advanced diagnosis and treatment modalities, including catheter-based ablation to control or cure a variety of arrhythmias with standard and investigational mapping systems.

The ACGME accredited fellowship in Cardiac Electrophysiology provides an opportunity for clinical and research training. The deadline to apply is December 31. 

Learn More 


 

 

VT Courses for Visiting Physicians

 

Lecture

The BIDMC VT Center hosts frequent courses for visiting physicians from all over the world for hands-on education regarding advanced VT ablation techniques. Email us for more information.

  • Case observation
  • Didactics
  • In vivo hands-on course for epicardial access and ablation

 

 

 

 

International Symposium on Ventricular Arrhythmias 
 

The Annual International Symposium on Ventricular Arrhythmias is the foremost conference for up-to-date information on the pathophysiology and treatment of ventricular arrhythmias. Dr. Andre d'Avila, Director of the BIDMC VT Center, is one of the course directors. The symposium offers a unique and comprehensive learning experience that included concurrent live case demonstrations, insightful lectures, interactive panel discussions with Q&A sessions, and lively debates.
 
The 2025 conference will be held in Philadelphia on October 10-11.